24848威尼斯(中国)有限公司-官方网站
首页
产品中心
99499威尼斯
威尼斯wnsr666
威尼斯wnsr666
工程中心
工程解决方案
经典案例
工程优势
新闻资讯
关于我们
公司介绍
荣誉资质
企业文化
招聘信息
客户中心
经销商加盟
工程商招募
联系我们
首页
产品中心
99499威尼斯
威尼斯wnsr666
威尼斯wnsr666
工程中心
工程解决方案
经典案例
工程优势
新闻资讯
关于我们
公司介绍
荣誉资质
企业文化
招聘信息
客户中心
经销商加盟
工程商招募
联系我们
首页
产品中心
99499威尼斯
户用热水
商用热水
户用采暖
威尼斯wnsr666
户用热水
商用热水
户用冷暖
商用冷暖
威尼斯wnsr666
光伏组件
太阳能灯具
工程中心
工程解决方案
清洁热水解决方案
综合节能解决方案
清洁冷暖解决方案
经典案例
热水案例
光伏案例
冷暖案例
工程优势
新闻资讯
关于我们
公司介绍
荣誉资质
企业文化
招聘信息
客户中心
经销商加盟
工程商招募
联系我们
NEWS
新闻资讯
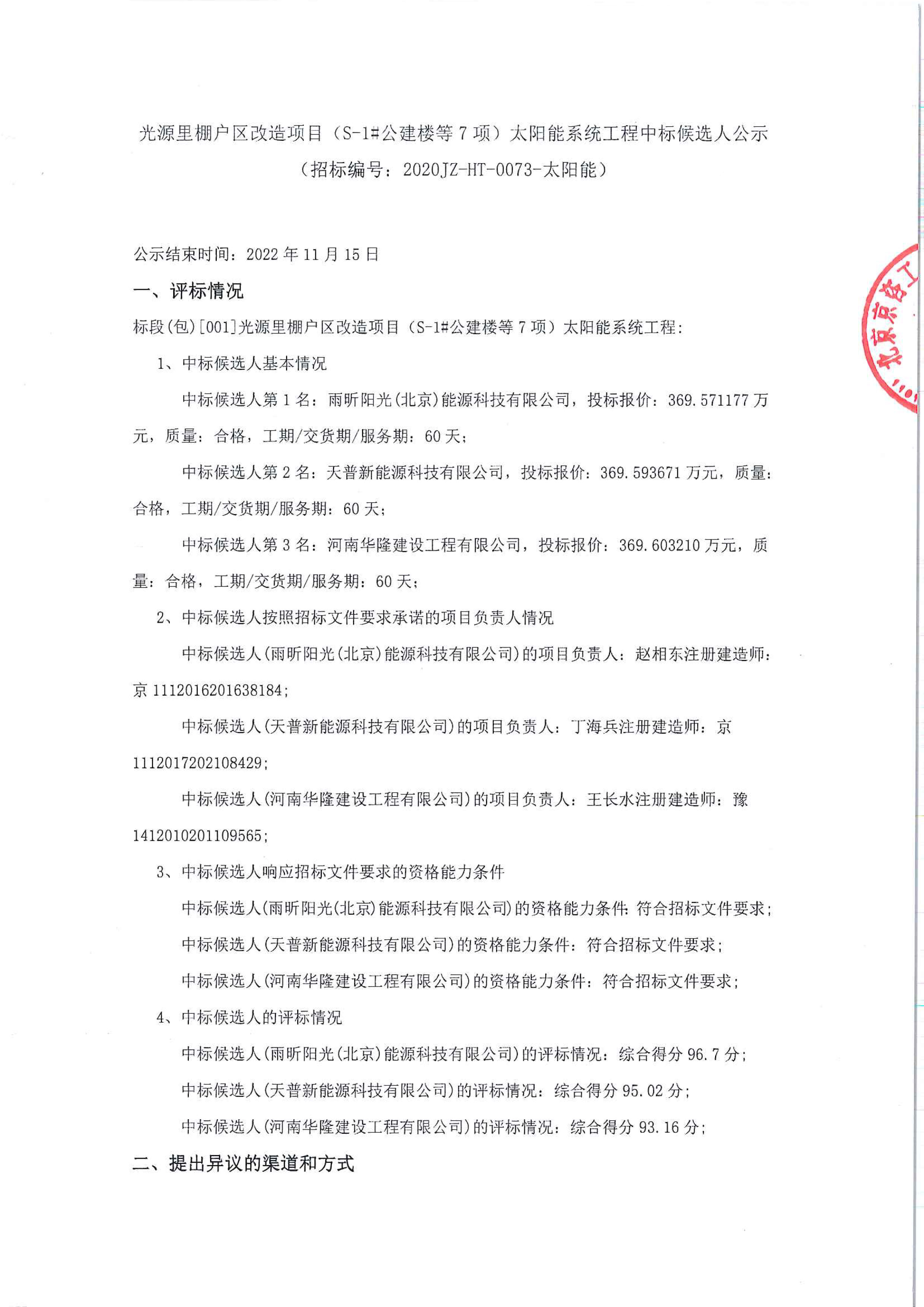
雨昕阳光中标光源里棚户区改造项目太阳能热水系统工程
来源:雨昕阳光 时间:2022-12-01
上一篇:
雨昕阳光中标万荣县2022年冬季清洁取暖(煤改电)建设项目
下一篇:
雨昕阳光获评“极寒地区清洁供暖推荐品牌
产品中心
99499威尼斯
威尼斯wnsr666
威尼斯wnsr666
工程中心
工程解决方案
经典案例
工程优势
新闻资讯
关于我们
公司介绍
荣誉资质
企业文化
招聘信息
联系我们
400-010-8866
全国服务热线 400-010-8866
友情链接
制造基地
智慧能源云平台
微信二维码
京ICP备15016535号-1
XML地图
技术维护